首页
医院概况
医院动态
科室介绍
医疗设备
就医指南
院务公开
党建之窗
东院区
招标公示
当前位置:>>
首页
>
就医指南
>
医保指南
医保病人入院、联网及报销流程
发布时间:2019-11-18
一、疾病
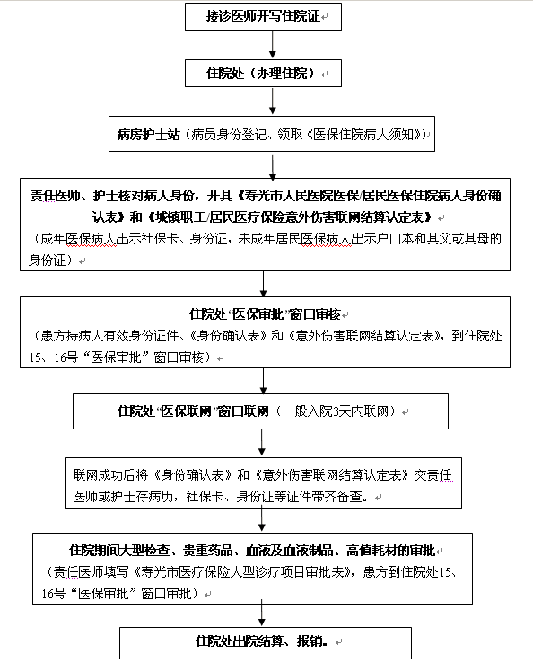
二、意外伤害
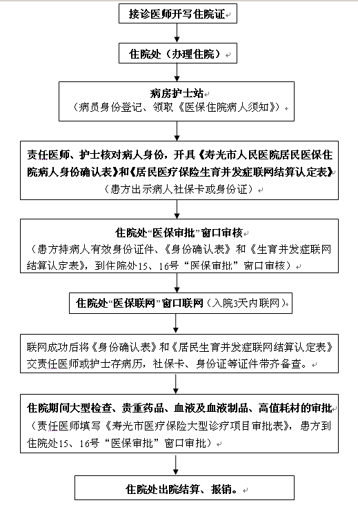
三、居民医保生育并发症
四、工伤
寿光市人民医院中心院区地址:寿光市健康街3173号 电话号码:0536-5221652 东院区地址:寿光市潍高路洛城段20369号 电话号码:0536-5100652
举报电话:0536-5221652 举报邮箱:sgsrenminyiyuan @wf.shandong.cn
鲁ICP备20028129号-1
医院互联网审核编号:鲁卫网审(2014)第3706033号